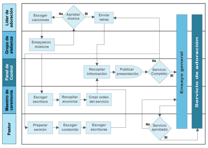
Vladimir Lugo: 3 programas gratuitos para crear diagramas de procesos: Diagrama de proceso del servicio de adoración usando carriles de nado, creado por Vladimir Lugo usando Adobe Illustrator.
Vladimir Lugo
Technology that releases the power of your mission.



Leave a Reply
You must be logged in to post a comment.